肝脏的生理功能
肝脏是蛋鸡体内最大的腺体,具有多种重要的生理功能,包括能量代谢、激素代谢、造血、解毒排毒、吞噬病毒细菌防御等。具体来说,肝脏参与三大营养物质(蛋白质、糖类、脂肪)的代谢,并合成机体所需的营养物质。此外,肝脏还负责分泌胆汁,帮助脂肪和脂溶性维生素的消化吸收。肝脏也是体内最大的解毒器官,通过生物转化功能将有害物质转化为水溶性较高的物质并排出体外。
肝病对实际生产危害巨大,如产生死淘率升高、产蛋下降、蛋品质下降等,严重影响生产性能,单只母鸡生产效益损失从几元到几十元不等。
脂肪肝出血综合征(FLHS)
脂肪肝出血综合征(FLHS)是由于蛋鸡肝脏脂肪代谢紊乱导致脂质异常积累而引起的一种营养代谢性疾病,以肝脏肿大、质地松脆易碎、表面伴出血点或出血斑、大量腹脂沉积为主要临床特征。脂肪肝出血综合征(FLHS)是笼养母鸡的常见疾病。FLHS会对蛋鸡生产性能产生负面影响,如产蛋率和蛋品质下降,母鸡死亡率上升等。
母鸡在产蛋期时,为了维持生产力(1个鸡蛋大约含 6g脂肪,其中的大部分是由饲料中的碳水化合物转化而来的),肝脏合成脂肪能力增加,肝脂也相应提高,正常的母鸡的肝脂由干重的10%-20%提高到干重的45%-50%即可,由于个体机能的差异,另一部分母鸡则需提高到50%以上,这就促使FLHS的发生。并且由于禽类合成脂肪的场所主要在肝脏,合成后的脂肪以极低密度脂蛋白(VLDL)形式被输送到血液,经心、肺小循环进入大循环,再运往卵巢,或脂肪组织储存。当肝内VLDL的形成机能受阻,或当血浆中VLDL含量增高时,使肝脂输出过慢而在肝中积存形成脂肪肝。脂肪积累是FLHS发病机制的核心,而氧化应激、内质网应激和脂毒物质引起的炎症也刺激了FLHS的发展。此外,遗传因素、环境温度、饲料中的真菌毒素(如黄曲霉毒素)以及油菜籽制品中的芥子酸等也都是诱发因素。

图1.蛋鸡肝脏的组织形态及肝脏、 腹脂组织病理学观察(易昕睿,2024)
弧菌型肝炎
蛋鸡弧菌型肝炎是由空肠弯曲杆菌引起的细菌性传染病,主要影响产蛋期的蛋鸡,导致肝脏肿大、充血、坏死和出血等症状。该病在开产前后及产蛋期较为常见,且发病率较高。 蛋鸡弧菌型肝炎的症状包括精神萎靡、食欲不振、体温升高、饮水量增加、羽毛无光泽、鸡冠苍白干燥等。 解剖学上,肝脏病变最为明显,常见肝脏破裂、出血、黄色坏死灶等。 此外,病鸡还可能出现腹泻、粪便颜色异常等症状。

图2.空肠弯曲杆菌侵入上皮细胞的过程
腺病毒肝炎
蛋鸡腺病毒肝炎又称包涵体肝炎(IBH)或贫血综合征,由鸡腺病毒Ⅰ群的某些血清型感染所引起,主要侵害蛋鸡的肝脏部位,呈急性经过。鸡群主要表现突然发病,死亡率突然增加,剖检后除了肝脏外其他器官病变较轻。鸡腺病毒可以通过垂直传播(种蛋传播)和水平传播(接触病鸡或其排泄物)进行传播,病鸡通常表现为精神不振、食欲下降、羽毛蓬松、冠髯和面部皮肤苍白等症状。剖检可见肝脏肿大、脆弱、质地变脆,有出血点或瘀斑,有时还会出现脾脏肿大和肾脏出血。此外,肝脏中可见嗜碱性包涵体。

图3.禽腺病毒粒子结构示意图
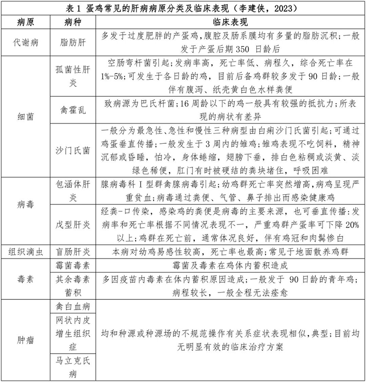
常见肝病病原分类以及临床表现
实际养殖过程中,辨别不同类型病原引起的肝病病变,对及时治疗和指导生产非常重要。表1是蛋鸡常见的 肝病病原分类以及临床表现汇总。

防控措施
种源管理:在蛋鸡饲育与养殖过程当中,加强种源管理有助于减少外界疾病因素对于鸡群造成的影响,提升蛋鸡鸡群纯净度,降低其罹患各类病症的概率,保障蛋鸡饲养生产效益。
养殖环境管理和监控:做好环境监控,及时做好食槽清洁管理、水源管理、以及饲料储存管理等相关工作,杜绝霉菌污染、细菌/病毒传染对于鸡群造成的影响,减少其与致病因子之间的接触。定期开展饲料污染检验检测工作,同时针对饲喂流程进行规范化管控,进一步降低污染现象的出现概率。
免疫接种:应及时做好免疫接种方案,采用疫苗接种的方式强化蛋鸡个体对于细菌/病毒的免疫力,消除病菌传播过程。
及时治疗:对于发病的蛋鸡及时进行对症的治疗,采用抗生素或特异性卵黄抗体或血清治疗等。
日常肝脏保健:在对蛋鸡各种肝病进行管控与预防的过程当中,应充分关注到蛋鸡个体的日常肝脏保健工作,采用饲料结构调整或补充胆汁酸等方式,及时修复蛋鸡个体生长过程当中所面临的肝脏病变或炎症损伤,使蛋鸡的肝功能得到有效保护,避免炎症病变造成的影响。
胆汁酸的应用
维持肠道生态,恢复肝脏健康 胆汁酸的肠肝循环是肠道-肝脏沟通的一部分。胆汁酸主要调节法尼醇X受体(FXR),该受体在肠道和肝脏中高度表达。肠道屏障保护身体免受有害物质和病原体的侵害。上皮屏障主要由肠道上皮细胞和紧密连接组成。肠道上皮细胞,包括肠上皮细胞、杯状细胞、潘氏细胞和肠内分泌细胞,是从位于隐窝底部的肠道干细胞(ISCs)分化而来的。一旦ISCs受损,肠道上皮修复就会受到影响,易受病菌的入侵。胆汁酸可以激活Lgr5+ISCs,促进上皮再生;此外,胆汁酸在维持肠道屏障方面起着重要作用。胆汁酸促进黏液和抗菌肽的释放,调节肠道-血管屏障,并通过FXR刺激紧密连接蛋白的表达。胆汁酸还对肠道中的Treg细胞具有免疫调节作用。当肠道胆汁酸分泌受阻时,肠道渗透性增加,紧密连接蛋白的表达减少。肠道屏障受损导致肠-肝轴紊乱,并允许肠道微生物迁移到肝脏,导致肝脏炎症和损伤。
增强脂质代谢,减少脂肪沉积 胆汁酸通过促进载脂蛋白ApoCⅡ的产生,合成极低密度脂蛋白VLDL,将甘油三酯TG转运出肝脏,减少脂质在肝脏的沉积;提高脂蛋白脂肪酶LPL的活性,促进PPARa的表达,促进甘油三酯TG的水解和氧化代谢;胆汁酸激活FXR受体/TGR5受体,调节糖脂代谢,抑制肝脏内TG合成、促进TG水解、促进TG排出肝脏。
促进肝脏再生,维持肝脏功能 胆汁酸通过激活法尼醇X受体促进肝组织细胞增殖和肝脏再生;促进胆汁分泌,排出重金属、药物、毒素等,疏胆排毒;提高超氧化物歧化酶(SOD)、谷胱甘肽过氧化物酶(GSHPX)和谷胱甘肽还原酶(GR)的活性,清除氧自由基。
调节细胞因子,提高机体免疫 胆汁酸调节细胞因子的产生,从而提高机体整体免疫力,减少各种肝病和继发病的发生。
胆汁酸能够有效降低蛋鸡因肝病导致的死亡率、预防脂肪肝、促进肝脏内毒素的外排保护肝脏免受伤害、修复肝脏损伤;并提高全身免疫力,减少发病率。胆汁酸在蛋鸡养殖中的应用具有多方面的积极作用,不仅能显著改善肝脏健康,还能提高蛋鸡的生产性能和蛋品质,并带来显著的经济效益。因此,在蛋鸡饲料中合理添加胆汁酸是提高蛋鸡生产力的有效策略。